
Full-color and/or full-resolution graphics from the pages of QRP Homebrewer
QHB #5 -- April 2001
|
K8IQY "4017" 40m-to-17m Transverter ... Manhattan-Style!, by Jim Kortge, K8IQY |
Figure 1: Block Diagram
Figure 2: TR1/TR2/Attenuator/RF Sensed Switch
Figure 3: Receive Converter - Version 1
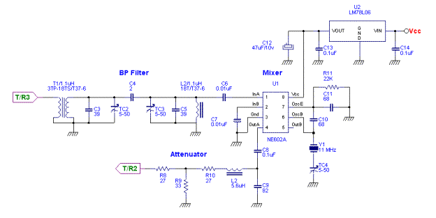
Figure 4: Receive Converter - Version 2
Figure 5: Bandpass Filter Response
Figure 6: Diplexer Frequency Response
Figure 7: Transmit Strip
Figure 8: Output Filter Frequency Response
Figure 9: Manhattan-style mounting techniques for the IC socket and ADE-1 SMT device
Figure 10: Final assembly
Figure 11: Receive Converter, Version 1
Figure 12: Receive Converter, Version 2
Figure 13: TR1/TR2/Attn/RFSwitch/TX Strip
Figure 14: Heatsink for the 2SC1945 final
Figure 15: Spectral plot of transverter running 3.5W into dummy load Links to 4017 Transverter assembly diagrams, graciously and expertly provided by Paul Harden, NA5N:
|
![]()