Back to the Future

A resurrection of some homebrew projects from our vintage years

and the NorCal-sponsored project series in tribute to Doug DeMaw, W1FB

Tuna Tin 2
Featured by Doug Hendricks KI6DS in the June 1996 issue of QRPp
Vintage 1976 Tuna Tin Two
Built by John Roblin, WN6KYO, June 1976
Click HERE to go to NJQRP Tuna Tin page for articles, schematic, ordering information, etc. Click HERE to go to Whiterook's page featuring the WN6KYO Tuna Tin 2
(Images, schematic & project copyright belong to D. Hendricks KI6DS and NorCal.) (Image copyright belongs to Whiterook Products Company)

The "Back to the Future" Project

Doug DeMaw, W1FB, was one of the founding fathers of QRP building and design. He authored several hundred articles for QST, and several books that are still used daily by QRPers throughout the world. NorCal has decided to honor Doug with a tribute that we think he would have enjoyed, the "Back to the Future" project. We will update a series of projects that were first presented over 20 years ago with modern available parts, and also will provide circuit boards to fit those parts for those who wish to build these designs. The first of these projects is the Tuna Tin 2, designed by Doug himself. The "Back to the Future" project is hereby dedicated to the memory of Doug DeMaw, W1FB, enjoy.

72, Doug, KI6DS

The Images ...

Tuna Tin 2 SCHEMATIC

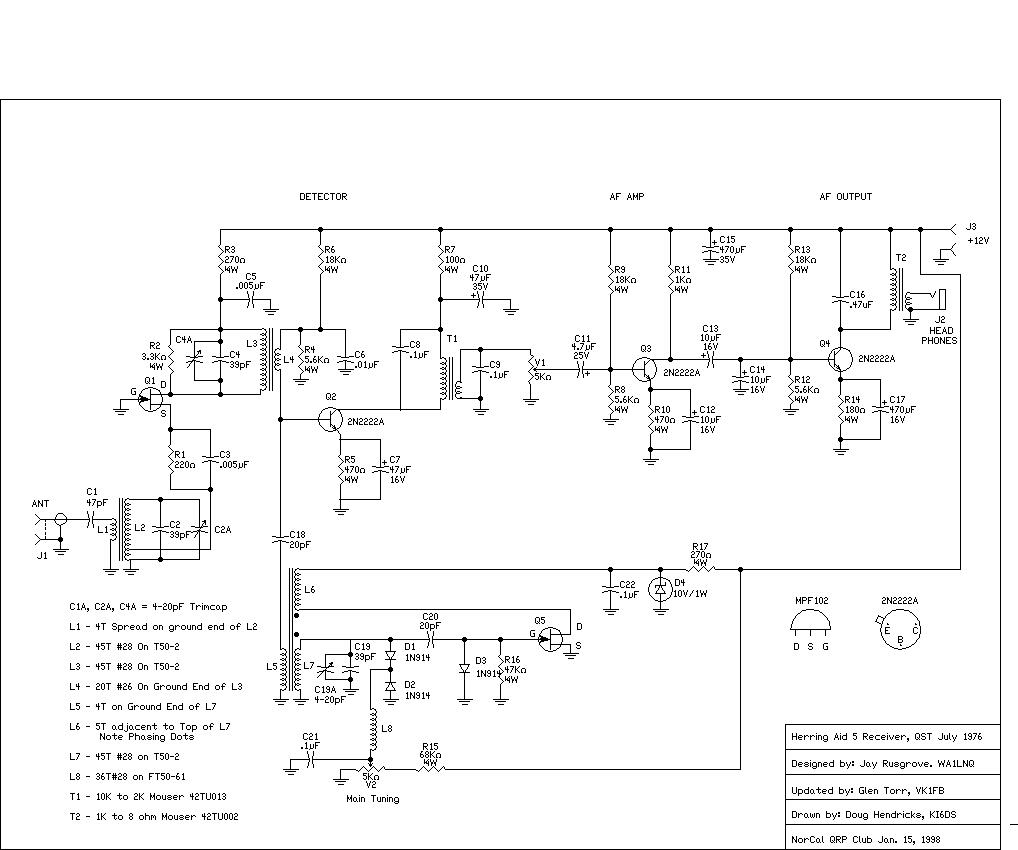
Herring Aid 5 SCHEMATIC

Tuna Tin 2 Parts LAYOUT

Herring Aid 5 LAYOUT

Tuna Tin 2 WIRING

Herring Aid 5 COILS

The Files ...

Download Tuna Tin 2 Circad FILES

Download Herring Aid 5 Circad FILES

The Articles ...

The Tuna Tin 2

by Doug Hendricks, KI6DS

The NorCal Herring Aid 5

by Glenn Torr, VK1FB

 

WEBMASTER'S NOTE:
Jerry Parker, WA6OWR also has a
"Back to the Future" page at the NorCal website, while us NJ-QRPers are also helping to sponsor the project here on the east coast ... de n2apb

Last Modified: February 19, 1998