Full-color, full-resolution graphics from the pages of QRP Homebrewer

QHB #9 -- November 2002

 

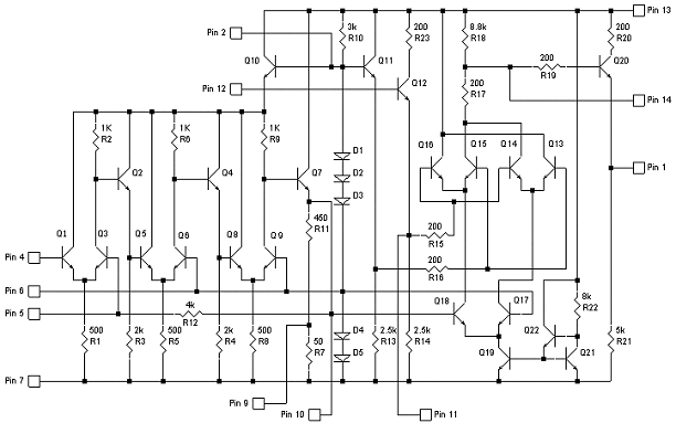
Analyzing the FM Receiver IC for Homebrew Use, by Harold Smith, KE6TI



Figure 1: CA2111 Schematic

Back to QHB #9

 

Last Modified: January 2003