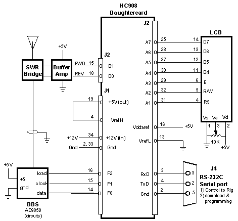
HC908 Antenna Analyzer Schematic

Rev. 1.0  -- July 2002 -- G. Heron, N2APB